Maker.io main logo

Smart Retail record products stocks

23

2023-02-08 | By M5Stack

License: General Public License Bluetooth / BLE Wifi Arduino

* Thanks for the source code and project information provided by @Ray Xiang

 

Things used in this project

Hardware components

M5Stack FIRE IoT Development Kit (PSRAM 2.0) x 1

M5Stack Time-of-Flight (ToF) VL53L0X Laser Ranging Unit (MCP4725/) × 1

M5Stack I2C Hub 1 to 6 Expansion TCA9548A Module ×1

M5Stack RGB Unit with NeoPixel RGB LED (SK6812) × 1

M5Stack Mini RFID Unit RC522 Module Sensor × 1

 

Story
 
 
 
 
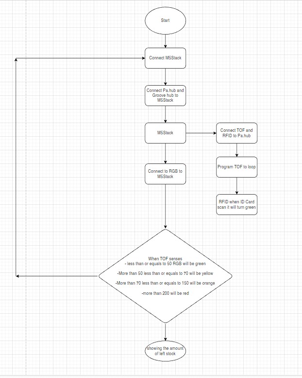
FlowChart

 

22

 

Block Diagrams

11

Code

Python

Copy Code
from m5stack import *
from m5ui import *
from uiflow import *
import time
import unit

setScreenColor(0x222222)
rgb_0 = unit.get(unit.RGB, unit.PORTB)
tof_0 = unit.get(unit.TOF, unit.PAHUB5)
rfid_0 = unit.get(unit.RFID, unit.PAHUB0)
pahub_0 = unit.get(unit.PAHUB, unit.PORTA)


Detector1 = None



label0 = M5TextBox(24, 14, "Text", lcd.FONT_UNICODE, 0xFFFFFF, rotate=0)
label1 = M5TextBox(132, 16, "Text", lcd.FONT_DejaVu18, 0xFFFFFF, rotate=0)
label2 = M5TextBox(76, 128, "Text", lcd.FONT_Default, 0xFFFFFF, rotate=0)




while True:
Detector1 = tof_0.distance
label0.setText(str(tof_0.distance))
if Detector1 <= 50:
label1.setText('Stock is full')
rgb_0.setColorAll(0x33cc00)
elif Detector1 < 50 and Detector1 <= 70:
label1.setText('Stock level is high')
rgb_0.setColorAll(0xffff00)
elif Detector1 > 70 and Detector1 <= 150:
label1.setText('Stock level is moderate')
rgb_0.setColorAll(0xcc9933)
elif Detector1 > 200:
label1.setText('Stock level is low')
rgb_0.setColorAll(0xcc0000)
speaker.tone(1800, 200)
else:
label1.setText('No stock detected')
if rfid_0.isCardOn():
rgb.setColorAll(0x33cc00)
wait(1)
if (rfid_0.readUid()) == '8ada8b53':
label0.setText('Hi There!')
label1.setText(str(rfid_0.readUid()))
speaker.tone(1800, 200)
wait(0.25)
else:
label2.setText('Please scan your card ID')
rgb.setColorAll(0x000000)
wait_ms(2)
Mfr Part # K007-V26
DEV KIT FIRE IOT PSRAM V2.6
M5Stack Technology Co., Ltd.
R816,41
View More Details
Mfr Part # U010
TIME-OF-FLIGHT UNIT VL53L0X
M5Stack Technology Co., Ltd.
R139,07
View More Details
Mfr Part # U040-B
I2C HUB 1 ~ 6 EXPANSION PCA9548A
M5Stack Technology Co., Ltd.
More Info
View More Details
Mfr Part # U003
RGB LED UNIT (SK6812)
M5Stack Technology Co., Ltd.
Mfr Part # U031-B
MINI RFID UNIT 2 WS1850S
M5Stack Technology Co., Ltd.
Add all DigiKey Parts to Cart
Have questions or comments? Continue the conversation on TechForum, DigiKey's online community and technical resource.