Controller with High-Voltage MOSFET Simplifies the Design of Non-Isolated Switchers
Contributed By Electronic Products
2014-12-16
There are many applications where offline switchers powered by AC mains are needed in small packages or must occupy a small space on system motherboards. These can range from “always on” smart meters used for home automation, to energy consumption monitors for home appliances, to low-cost offline LED drivers in lighting applications with high-power factor to meet international requirements for total harmonic distortion (THD), EMC, and safety.
Higher efficiency and output-current capability are two of the more compelling reasons for equipment makers to migrate to switchers. These benefits will help OEMs meet regulatory requirements for reduced power consumption while satisfying demands for greater current. However, other switcher advantages, such as smaller size, wider input-voltage range, and fault protection, are notable as well.
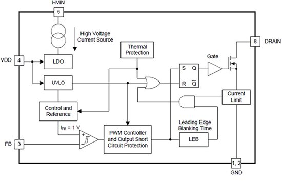
Makers of such integrated controllers with built-in high-voltage MOSFETs for non-isolated low-power AC/DC conversion applications include power semiconductor manufacturers like Texas Instruments, Power Integrations, STMicroelectronics, Fairchild Semiconductor, and ON Semiconductor among others. TI recently unveiled an integrated controller UCC28880 for these applications. It integrates a pulse-width-modulated (PWM) controller and a 700 V MOSFET, as well as a high-voltage current source on a single chip, enabling start-up and operation directly from the rectified mains voltage (Figure 1). Plus, as shown in Figure 1, it includes a 5 V regulator and protection functions like a current limiter, over-temperature protection, under-voltage lockout (UVLO), and overload protection for short circuit at the output.
Non-isolated switcher
Despite high-functional integration on-chip, the high-voltage switcher consumes very little power. The part is rated for quiescent current of about 100 µA at low load with the ability to deliver 100 mA output current. What’s more, the 7-pin SO package reduces system size and cost. According to the supplier, designers can use this switcher to build a variety of converter topologies, such as buck, buck-boost, and flyback, with a minimum number of external components. Figure 1: TI’s UCC28880 integrates a controller and a 700 V power MOSFET on a single chip. It also integrates on-chip a high-voltage current source.

Figure 1: TI’s UCC28880 integrates a controller and a 700 V power MOSFET on a single chip. It also integrates on-chip a high-voltage current source.
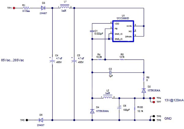
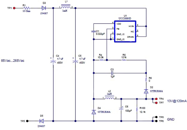
For quick and easy evaluation of this switcher IC, TI has created a reference design based on the UCC28880 (PMP8550). It offers a non-isolated AC/DC solution using a high-side buck configuration; the design generates a regulated fixed output between 13 VDC and 12.8 VDC at 120 mA and is illustrated in Figure 2.
Since the reference design uses hysteric mode, no loop compensation is needed, which reduces the bill of material (BOM) count to a handful of external components as shown in Figure 2. Measured performance for this circuit shows that the overall efficiency is 70 percent and above across low- to high-load variations for 160 VDC input, which drops a little bit as the input voltage is increased to 320 VDC (Figure 3). Since the output voltage regulation is good, the output varies between 13 VDC and 12.8 VDC across low to high loads, per the test results for the reference design prototype built by TI. Likewise, satisfactory results were obtained for transient response and EMI interference.

Figure 2: A non-isolated AC/DC solution using a high-side buck configuration employing UCC28880. It generates a positive output voltage of 13 VDC at 120 mA.

Figure 3: Measured efficiency performance of non-isolated AC/DC switcher in Figure 2 over a broad range of output current.
Low-cost solutions
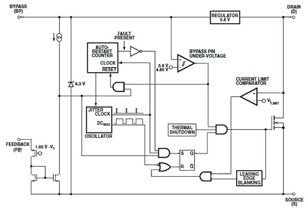
Similarly, Power Integrations addresses the low-power non-isolated AC/DC requirements with its LinkSwitch-TN family of offline switcher ICs. The manufacturer claims that switching supplies built using LinkSwitch-TN will offer system costs on par with linear and capacitive-dropper power supplies. Despite this reduction in cost, the LinkSwitch-TN-based AC/DC switchers will not compromise in performance, says the supplier.
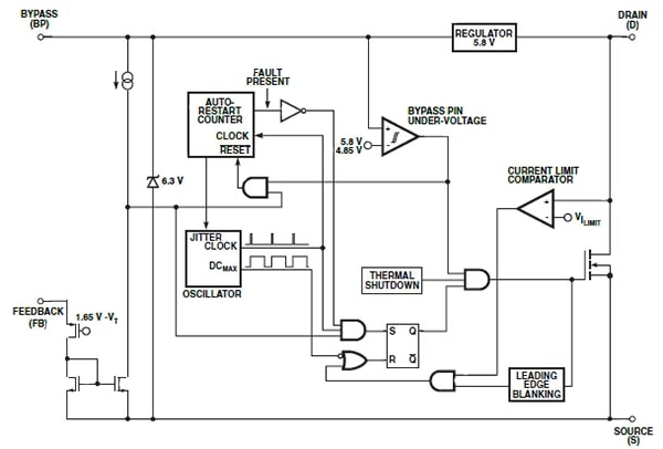
Designed to implement buck, buck-boost, and flyback topologies, LinkSwitch-TN chips integrate a 700 V power MOSFET with the required power supply controller functions. These include an oscillator, on-off control circuitry, a high-voltage switched current source, frequency jittering for electromagnetic-interference (EMI) reduction, cycle-by-cycle current limiting, and thermal shutdown (Figure 4).

Figure 4: Functional block diagram of LinkSwitch-TN member LNK304/6.
Key members of this family include LNK302 and LNK304 to 306. These chips derive start-up and operating power from the input voltage on the drain, eliminating the need for a separate bias supply in buck or flyback converters. For very-low system cost, LNK302 uses a simplified controller without auto-restart. Also, the parts are recommended for non-isolated supplies in the under 360 mA output current range. A typical implementation of a 12 VDC, 120 mA non-isolated switcher for use in appliances such as rice cookers and dishwashers is shown in Figure 5. According to the product data sheet, LNK304 was selected for this application so that it operates in the mostly discontinuous-mode (MDCM). Diode D1 with a reverse recovery time of (trr) of approximately 75 ns is acceptable for MDCM operation. For continuous conduction mode (CCM) operation, a diode with a trr of <35 ns is recommended by the product data sheet.

Figure 5: LNK304-based non-isolated AC/DC switcher with universal input and 12 VDC output at 120 mA output current.
Besides the application note AN37 for these parts,¹ Power Integrations has also readied reference designs and design examples to simplify the use of LinkSwitch-TN products in these applications. For instance, design example DER-386 describes a 9 W high-efficiency power-factor corrected non-isolated buck LED driver using LNK306DG. A complete schematic is presented with PCB layout and measured performance results are described in this document.
Other suppliers in the low-power offline non-isolated switcher fray include STMicroelectronics, Fairchild Semiconductor, and ON Semiconductor. ST, for example, is offering a demonstration board (Figure 6), designated STEVAL-ISA035V1, using low-power switcher ICs VIPer12A-E or VIPer22A-E, with the latter designed for 12 VDC at 350 mA and 16 VDC at 350 mA.

Figure 6: ST’s evaluation board STEVAL-ISA035V uses pin-for-pin compatible switcher ICs VIPer12A-E or VIPer22A-E.
In summary, there are numerous applications where low-power non-isolated AC/DC switchers are needed in compact packages at low cost. This article has explained that there are several suppliers serving this space and has discussed some of the ICs they offer. Besides expanding their product portfolios, these suppliers are also adding new bells and whistles without adding cost or compromising performance.
For more information on the products discussed in this article, use the links provided to access product pages on the DigiKey website.
References
- Application Note AN-37, “LinkSwitch-TN Family,” Power Integrations.
Disclaimer: The opinions, beliefs, and viewpoints expressed by the various authors and/or forum participants on this website do not necessarily reflect the opinions, beliefs, and viewpoints of DigiKey or official policies of DigiKey.