Orders are typically delivered to South Africa within 4 days depending on location.
Free delivery to South Africa on orders of $150 USD or more. A delivery charge of $60 USD will be billed on all orders less than $150 USD.
UPS, FedEx or DHL freight pre-paid: CPT (Duty, customs, and VAT due at time of delivery)
Credit account for qualified institutions and businesses
Payment in Advance by Wire Transfer
![]()
![]()
![]()
![]()
![]()


More Products From Fully Authorized Partners
Average Time to Ship 1-3 Days, extra ship charges may apply. Please see product page, cart, and checkout for actual ship speed.
Incoterms: CPT (Duty, customs, and applicable VAT/Tax due at time of delivery)
For more information visit Help & Support
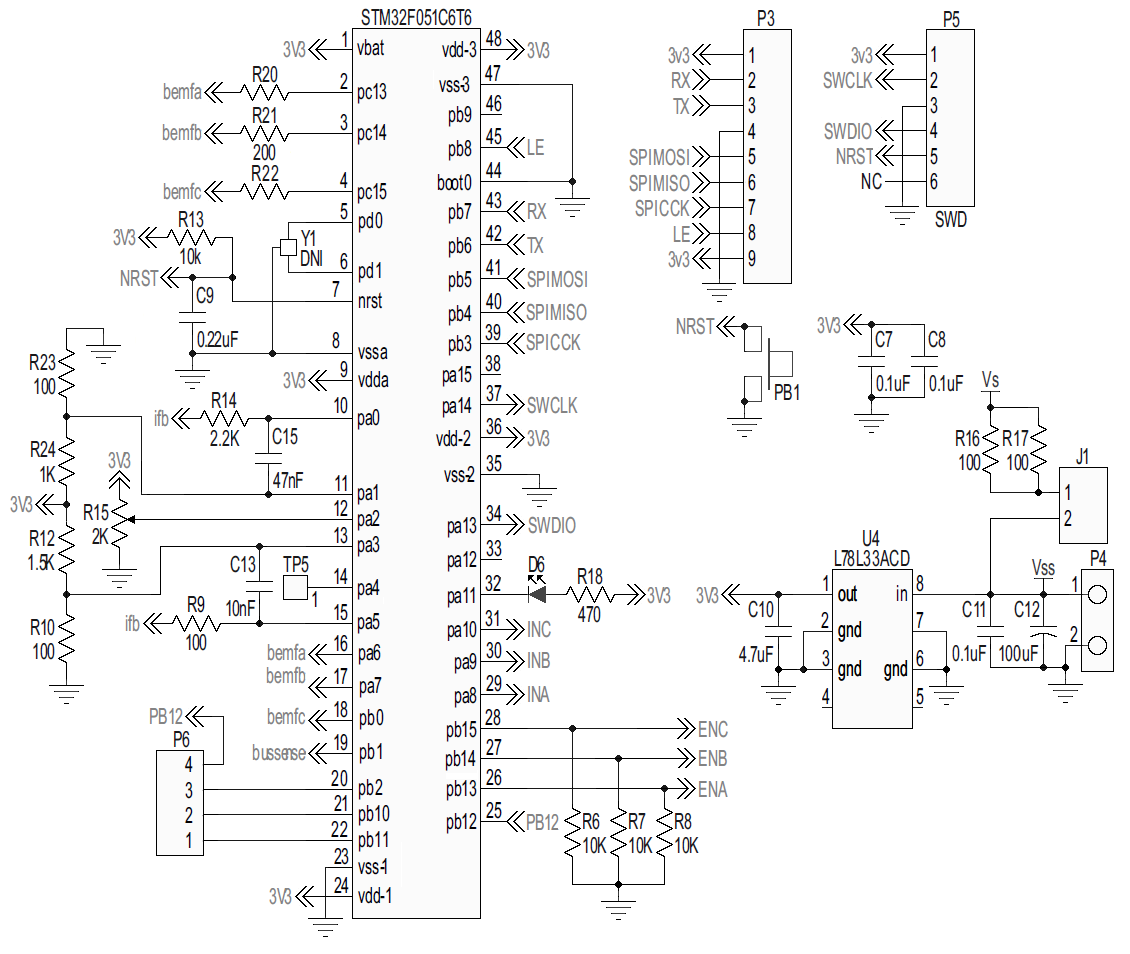
The STEVAL-IHM043V1 demonstration board is a three-phase permanent magnet brushless motor driver designed to drive a motor using a sensorless 6-step commutation technique. The board can operate from a DC input voltage between 7 and 42VDC and supply a continuous output current of 2A to the motor.
The circuit consists of three main blocks: The digital control block uses the STM32F051 microcontroller to implement the control algorithms, and generates the control signals for the power stage.
The second block is the power stage, consisting of a three-phase inverter bridge implemented using the L6234 three-phase motor driver IC.
The power supply block uses the ST78L33 linear regulator to provide the 3.3V logic supply for the microcontroller.
| Manufacturer | STMicroelectronics |
|---|---|
| Category | Motor Control |
| Eval Board Part Number | 497-14500-ND |
| Eval Board Supplier | STMicroelectronics |
| Eval Board |
Normally In Stock
|
| Voltage In |
7 ~ 42 V
|
| Number of Motors and Type |
1, 3-Ph PMSM, Sensorlesss
|
| Power / Current Out |
2 A
|
| Features |
I²C Interface
Memory Available On-Board Shutdown, Enable, Standby SPI Interface Thermal Protection |
| Component Count + Extras |
48 + 16
|
| Application / Target Market |
Motor Control
|
| Design Author |
STMicroelectronics
|
| Main I.C. Base Part |
L6234
|
| Date Created By Author | 2013-02 |
| Date Added To Library | 2017-03 |
Co-Browse
By using the Co-Browse feature, you are agreeing to allow a support representative from DigiKey to view your browser remotely. When the Co-Browse window opens, give the session ID that is located in the toolbar to the representative.
DigiKey respects your right to privacy. For more information please see our Privacy Notice and Cookie Notice.
Yes, Continue to Co-BrowseGet fast and accurate answers from DigiKey's Technicians and Experienced Engineers on our TechForum.
Please visit the Help & Support area of our website to find information regarding ordering, shipping, delivery and more.
Registered users can track orders from their account dropdown, or click here. *Order Status may take 12 hours to update after initial order is placed.
Users can begin the returns process by starting with our Returns Page.
Quotes can be created by registered users in myLists.
Visit the Registration Page and enter the required information. You will receive an email confirmation when your registration is complete.
Orders are typically delivered to South Africa within 4 days depending on location.
Free delivery to South Africa on orders of $150 USD or more. A delivery charge of $60 USD will be billed on all orders less than $150 USD.
UPS, FedEx or DHL freight pre-paid: CPT (Duty, customs, and VAT due at time of delivery)
Credit account for qualified institutions and businesses
Payment in Advance by Wire Transfer
![]()
![]()
![]()
![]()
![]()


More Products From Fully Authorized Partners
Average Time to Ship 1-3 Days, extra ship charges may apply. Please see product page, cart, and checkout for actual ship speed.
Incoterms: CPT (Duty, customs, and applicable VAT/Tax due at time of delivery)
For more information visit Help & Support
Thank you!
Keep an eye on your inbox for news and updates from DigiKey!
Please enter an email address