Multichannel Sampling Keys Accurate Power Line Monitoring
Contributed By Electronic Products
2015-07-29
Accurate power-line monitoring has emerged as a critical requirement not only centrally within the power grid itself but also at its edges. For grid-tied energy-harvesting power-generation systems and even for end equipment, ongoing analysis of power quality characteristics helps ensure the health of the grid and attached systems. At the heart of power-monitoring systems, analog-digital converters (ADCs) play a key role in measuring line voltage and current at a level of accuracy appropriate to each application. Engineers can meet a range of requirements—from utility-grade systems with accuracy needed for revenue purposes to basic power monitors for detecting line faults—using high-performance ADCs and associated components from manufacturers including Analog Devices, Copal Electronics, Intersil, Linear Technology, Maxim Integrated, Microchip Technology, ON Semiconductor, Pulse Electronics, and Texas Instruments.
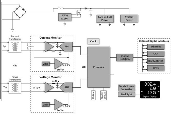
At the most basic level, power-monitoring systems rely on measurement of instantaneous current and voltage using current transformers (CTs) and voltage transformers (termed PT, for potential transformers) output converted by high-speed ADCs (Figure 1). In turn, a processor uses the instantaneous current and voltage measurements to calculate key characteristics including active power, reactive power, apparent power, and power factor—and even more complex calculations such as harmonics, which can result in equipment damage.

Figure 1: A typical power-monitoring system samples line current and voltage, using high-speed analog-digital converters (ADCs) to provide high-resolution data to the host processor for calculation of power parameters. (Courtesy of Texas Instruments)
Performing these power calculations depends foremost on accurately measured voltage and current. Standards such as ANSI C12.20 for North America and IEC 62053 dictate specific accuracy levels such as Class 0.2, which requires ± 0.2 percent accuracy. In practice, power-measurement systems are typically designed to surpass standard accuracy specifications—relying on high-sample rates and high-resolution converters to capture high-speed transients and to ensure reliable calculation of more complex characteristics such as multiple harmonics.
At the same time, measurement of these power characteristics requires tightly synchronized, high-resolution measurement of voltage and current across all three phases and neutral. Synchronized sampling allows extremely accurate measurement of phase angle between voltage and current on each line. Poor synchronization between voltage and current measurements can introduce artifacts, reduce overall accuracy, and significantly compromise more complex power calculations.
Simultaneous sampling
To reduce the complexity of high-accuracy multichannel measurement, designers can turn to highly integrated devices that combine high-resolution ADCs with analog front ends (AFEs) designed to optimize impedance matching, signal dynamic range, offset, and other factors that can erode performance and accuracy of data conversion. Manufacturers typically build these high-performance simultaneous sampling ADCs around successive-approximation register (SAR) converters. SAR ADCs offer high accuracy without the cycle latency associated with the oversampling used in delta-sigma ADCs to achieve high stability and conversion resolution.
For the most demanding applications, semiconductor manufacturers integrate a complex AFE and dedicated SAR ADC for each channel. For highly accurate power monitoring, eight-channel ADCs such as the Maxim Integrated MAX11046 and Texas Instruments ADS8568 allow simultaneous sampling of all three phases and neutral (Figure 2). With a dedicated AFE and ADC for each channel, these devices are able to achieve very high data rates—250 ksps per channel for the MAX11046 and 510 ksps for the ADS8568 (parallel-output interface).

Figure 2: For three-phase power monitoring, simultaneous sampling ADCs provide separate AFEs and ADCs for each of the eight channels required for highly accurate power calculations. (Courtesy of Maxim Integrated)
For some applications, designers can simply tie the unbuffered output of CTs and PTs directly into the inputs of ADCs including the Maxim Integrated MAX11046 and TI ADS8568 as suggested in Figure 2. Devices such as the MAX11046 provide high-input input impedance and self-protecting input clamps to support this type of simple configuration. To achieve maximum throughput, however, ADCs typically require op amp drivers between the transducers and ADC. In fact, evaluation boards from both Maxim Integrated and Texas Instruments include such drivers. On its MAXREFDES30 evaluation board for the MAX11046, Maxim Integrated includes its MAX44252 op amp drivers. On the TI ADS8688EVM-PDK evaluation board for the ADS8568, Texas Instruments includes its OPA2209 op amp drivers.
Less-stringent requirements
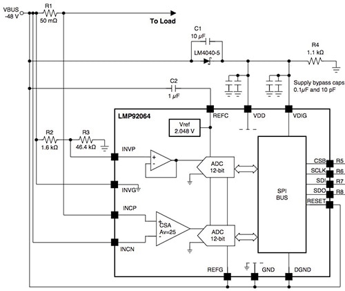
For power monitoring applications with less stringent accuracy requirements, designers can turn to devices with more modest performance attributes. The simpler requirements in a power monitor that only needs to detect faults in the power line can take advantage of lower resolution ADCs. The Texas Instruments LMP92064 current/voltage monitor IC uses this approach to offer a single-line power-monitoring IC that requires few additional components (Figure 3). The device integrates a precision current sense amplifier to measure a load current across a shunt resistor and a buffered voltage channel to measure the voltage supply of the load. Nevertheless, the ability to sample current and voltage channels simultaneously by the independent 125-kSps, 12-bit ADCs supports accurate power calculations.

Figure 3: Power-monitor ICs such as the Texas Instruments LMP92064 use a pair of 12-bit ADCs to support power calculations for applications with less-demanding accuracy requirements. (Courtesy of Texas Instruments)
For even simpler monitoring requirements, designers can often use a single ADC with an external multiplexer to monitor voltage and current on each line. In fact, 8:1 multiplexers such as the Intersil DG408, Maxim Integrated MAX4581, and ON Semiconductor MC74HC4051A can support three-phase applications that require more basic power monitoring.
Designers can find ADCs with integrated multiplexers designed to support a broad range of channels, data throughput, and conversion resolution. For three-phase power monitoring, devices such as Analog Devices AD7699, Linear Technology LTC2372, and Texas Instruments ADS8688 integrate an eight-channel multiplexer with ADC and dedicated analog front end for each channel. For example, each input channel of the TI ADS8688 includes over-voltage protection, a programmable gain amplifier (PGA), low-pass filter, and driver feeding the shared multiplexer to the single ADC.
Conclusion
Ensuring grid power quality requires highly accurate measurement of voltage and current on each phase. For grid-tied energy-harvesting systems and equipment, power monitoring similarly requires high-resolution, simultaneous sampling of line voltage and current using ADCs providing a dedicated converter for each channel. Although basic fault monitoring builds on the same principles as high-accuracy measurement applications, designers can use lower-resolution ADCs or multiplexed devices that offer high-resolution multichannel measurement at lower throughput rates. Designers can find ready availability of ADCs designed to meet this broad range of requirements for channel support, bit resolution, and sample rate.
For more information about the parts discussed in this article, use the links provided to access product information pages on the DigiKey website.
Disclaimer: The opinions, beliefs, and viewpoints expressed by the various authors and/or forum participants on this website do not necessarily reflect the opinions, beliefs, and viewpoints of DigiKey or official policies of DigiKey.



