How to Select and Get Started with Power-Device Drivers
Contributed By DigiKey's North American Editors
2023-08-18
Every discrete switching power device needs a driver, whether that device is a discrete silicon metal oxide silicon field effect transistor (MOSFET), silicon carbide (SiC) MOSFET, insulated gate bipolar transistor (IGBT), or a module. The driver is the interface component or “bridge” between the low-voltage, low-current output of the system processor operating in a controlled, benign scenario and the rough-and-tumble world of the switching device with its strict requirements on current, voltage, and timing.
Selecting the appropriate driver for the switching device is challenging for designers due to the power device's idiosyncrasies and unavoidable parasitics in the circuit and layout. It requires careful consideration of the parameters of the switch type (silicon (Si) or silicon carbide (SiC)) and the application. Power-device manufacturers often suggest and even offer suitable drivers, but some driver-related factors must be adjusted to the specifics of the application.
While there is a basic logical procedure to follow in most cases to do this, some of the settings, such as the value of the gate-drive resistor, are determined by an iterative analysis and must also be verified by hands-on testing and evaluation. These steps can add to an already complex process and slow down a design without clear guidance.
This article briefly discusses the role of the gate driver. It then provides a guide to driver selection and the steps needed to ensure compatibility with the chosen power-switching device. It introduces exemplary lower and higher-power devices from Infineon Technologies AG to illustrate the key points, along with associated evaluation boards and kits.
The role of the gate driver
In simplest terms, a gate driver is a power amplifier that accepts a low-level, low-power input from a controller IC (usually a processor) and produces the appropriate high-current gate drive at the necessary voltage to turn the power device on and off. Behind that simple definition is a complex world of voltage, current, slew rates, parasitics, transients, and protection, among other issues. The driver must match the system needs and crisply drive the power switch, without overshooting or ringing, even as parasitics and transients become increasingly challenging as switching speeds increase.
Drivers can be used in different configurations. Among the most common are the single low-side driver, single high-side driver, and dual high-side/low-side driver.
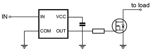
In the first case, the power device (switch) is connected between the load and ground, while the load is between the supply rail and the switch (Figure 1). (Note that this ground should more properly be called a “common” as there is no actual earth ground, but instead, it is a common circuit point that defines the 0 volt point).
Figure 1: In the low-side configuration, the driver and switch are placed between the load and circuit ground/common. (Image source: Infineon Technologies AG)
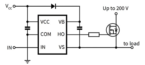
In the complementary high-side arrangement, the switch is directly connected to the power rail, while the load is between the switch and ground/common (Figure 2).
Figure 2: The high-side configuration flips the location of the switch with respect to the load and power rail. (Image source: Infineon Technologies AG)
Another widely used topology is the high-side/low-side pairing used to drive two switches connected in a bridge arrangement (Figure 3).
Figure 3: In the combined high-side/low-side pairing, two switches are alternatingly driven, with the load between them. (Image source: Infineon Technologies AG)
What about isolation?
The high/low arrangement requires the addition of two circuit functions, shown in Figure 4:
Figure 4: The high-side/low-side arrangement also requires a floating power supply for the high side and a level shifter for the control signal. (Image source: Talema Group)
The upper (high-side) driver and switching device are “floating” without a ground reference, leading to another requirement in many gate driver/power switch arrangements: the need for galvanic (ohmic) isolation between the driver function and the driven switch.
Isolation means that there is no electrical path for current flow between the two sides of the isolation barrier, but signal information must still pass through it. This isolation can be accomplished using optocouplers, transformers, or capacitors.
Electrical isolation between various functional circuits in a system prevents a direct conduction path between them, allowing individual circuits to possess different ground potentials. The barrier must withstand the full rail voltage (plus a safety margin), which can range from tens to thousands of volts. By design, most isolators easily meet the multi-thousand volt-plus mandate.
While high-side gate drivers may require isolation to ensure correct operation depending on the specific topology, gate-drive circuits for power inverters and converters often require electrical isolation for safety purposes unrelated to their “ground” status. Isolation is mandated by regulatory and safety certification agencies to prevent shock hazards by ensuring that a high voltage literally cannot reach a user. It also protects low-voltage electronics from any damage due to faults on the high-voltage circuit and human error on the control side.
Many configurations of power devices require an isolated gate-drive circuit. For example, there are high and low switches in power converter topologies such as half-bridge, full-bridge, buck, two-switch forward, and active clamp forward because low-side drivers cannot be used to drive the upper power device directly.
The upper power devices require an isolated gate driver and “floating” signals because they have no connection to ground potential; if they did, they would short out their complementary driver and power switch. As a result of this requirement, and thanks to technological advances, gate drivers are available that also incorporate isolation, thus eliminating the need for separate isolation devices. This, in turn, simplifies high-voltage layout while more easily meeting regulatory mandates.
Fine-tuning the driver-switch device relationship
Gate driver ICs need to support the high switching speeds of SiC MOSFETs, which can reach a slew rate of 50 kilovolts per microsecond (kV/µs) or more and can switch faster than 100 kilohertz (kHz). Si devices are driven with a typical voltage of 12 volts to turn on and use 0 volts to turn off.
Unlike Si devices, SiC MOSFETs usually need +15 to +20 volts to turn on and -5 to 0 volts to turn off. Thus, they may need a driver IC with dual inputs, one for the turn-on voltage and one for the turn-off voltage. SiC MOSFETs exhibit low on-resistance only when driven by a recommended 18 to 20 volt gate-source voltage (Vgs), which is significantly higher than the 10 to 15 volt value of Vgs needed to drive Si MOSFETs or IGBTs.
Another difference between Si and SiC is that the reverse recovery charge (Qrr) of the SiC device’s “freewheeling” intrinsic body diode is quite low. They require a high-current gate drive to quickly supply the full required gate charge (Qg).
Establishing the proper relationship between the gate driver and the switching-device gate is critical. One essential step here is determining the optimum value of the external gate resistor, denoted as RG,ext, between the driver and the switching device (Figure 5). There’s also an internal gate resistance within the power device, designated as RG,int, which is in series with the external resistor, but the user has no control over this value, although it is still important.
Figure 5: It is essential to determine the proper value for the external gate resistor between the driver and power device to optimize the performance of the pair. (Image source: Infineon Technologies AG)
Determining this resistor value is a four-step process that usually involves iteration, as some aspects of the pair’s performance must be evaluated “on the bench” after analysis and modeling. In brief, the general procedure is:
Step 1: Determine the peak current (Ig) based on values in the datasheet and select a suitable gate driver.
Step 2: Calculate the value of the external gate resistor (RG,ext) based on the application’s gate voltage swing.
Step 3: Calculate the expected power dissipation (PD) of the gate driver IC and the external gate resistor.
Step 4: Validate the calculations at the bench to determine if the driver is powerful enough to drive the transistor and if the power dissipation is within allowed limits:
- Verify the absence of parasitic turn-on events triggered by the dv/dt transients under worst-case conditions.
- Measure the temperature of the gate driver IC during steady-state operation.
- Calculate the peak power of the resistor and check it against its single-pulse rating.
These measurements will confirm if the assumptions and calculations result in safe switching behavior (no oscillation, proper timing) of the SiC MOSFET. If not, the designer must repeat Steps 1 through 4 with an adjusted value for the external gate resistor.
As with nearly all engineering decisions, there are tradeoffs among multiple performance factors when selecting a component value. For example, if there are oscillations, changing the value of the gate resistor may eliminate them. Increasing its value will reduce the slew rate of dv/dt, as the transistor speed will slow down. A lower resistor value will lead to faster switching of the SiC device, leading to higher dv/dt transients.
The broader impact of increasing or decreasing the value of the external gate resistor on critical gate-driver performance considerations is shown in Figure 6.
Figure 6: Increasing or decreasing the value of the external gate resistor impacts many performance attributes, so designers must assess the tradeoffs. (Image source: Infineon Technologies AG)
No need to compromise
While compromise is part of system design, the right components can significantly reduce that compromise. For example, Infineon’s EiceDRIVER gate driver ICs provide high power efficiency, noise immunity, and robustness. Further, they’re easy to use with features such as fast short-circuit protection; desaturation (DESAT) fault detection and protection; active Miller clamp; slew-rate control; shoot-through protection; fault, shutdown, and overcurrent protection; and I2C digital configurability.
The drivers are well-suited for both silicon and wide-bandgap power devices. They range from lower power, lower-voltage, non-isolated low-side drivers to isolated kilovolt/kilowatt (kV/kW) devices. Dual and multichannel drivers are also available, providing a good option for some situations.
A 25 volt low-side gate driver
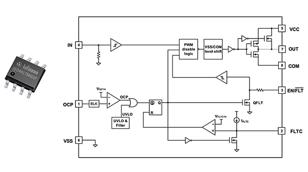
Picking from the range of devices, the 1ED44176N01FXUMA1 is a 25 volt low-side gate driver in a DS-O8 package (Figure 7). This low-voltage power MOSFET and IGBT non-inverting gate driver features proprietary latch-immune CMOS technologies that enable its ruggedized monolithic construction. The logic input is compatible with standard 3.3, 5, and 15 volt CMOS or LSTTL outputs and includes Schmitt-triggered inputs to minimize false signal trips, while the output driver features a current-buffer stage. It can drive 50 ampere (A)/650 volt devices at up to 50 kHz, and targets AC line-powered home appliances and infrastructure, such as heat pumps.
Figure 7: The 1ED44176N01FXUMA1 is a miniature gate driver in a DS-08 package for lower voltage/power applications that features proprietary latch-immune CMOS technologies. (Image source: Infineon Technologies AG)
Among the 1ED44176N01FXUMA1’s key specification is a typical output-sourcing short-circuit pulsed current (<10 µsec pulse) of 0.8 A at 0 volts, while the output-sinking short-circuit pulsed current is 1.75 A at 15 volts. Critical dynamic specifications include a turn-on and turn-off time of 50 nanoseconds (ns) (typical)/95 ns (maximum), while the turn-on rise time is 50/80 ns (typical/maximum), and the turn-off fall time is 25/35 ns (typical/maximum).
Connecting the 1ED44176N01F is relatively straightforward, with a pin for overcurrent protection (OCP) sense and a FAULT status output (Figure 8). There is also a dedicated pin to program fault-clear time. The EN/FLT pin needs to be pulled up to provide normal operation, while pulling it low disables the driver. Internal circuitry on the VCC pin provides Undervoltage lockout protection that holds the output low until the VCC supply voltage is back within the required operating range. Separate logic and power grounds enhance noise immunity.
Figure 8: With only eight pins, the 1ED44176N01F gate driver is relatively easy to connect to the processor and the power device. (Image sources: Infineon Technologies AG)
Though relatively easy to connect, users of this gate driver and its associated power device can benefit from the EVAL1ED44176N01FTOBO1 evaluation board (Figure 9). Using this board, designers can select and assess the current-sensing shunt resistor (RCS), the resistor and capacitor (RC) filter for OCP and short-circuit protection, and the fault clear-time capacitor.
Figure 9: The EVAL1ED44176N01FTOBO1 evaluation board allows designers to set and measure key gate-driver operating points with an associated switching device. (Image sources: Infineon Technologies AG)
High-voltage SiC MOSFET gate driver
At a much higher voltage level than the AC-line home appliance gate driver and its power devices is the 1EDI3031ASXUMA1, an isolated, single-channel 12 A SiC MOSFET gate driver that is rated at 5700 VRMS (Figure 10). This driver is a high-voltage device designed for automotive motor drives above 5 kW, which supports 400, 600, and 1200 volt SiC MOSFETs.
Figure 10: The EDI3031AS is an isolated, single-channel 12 A SiC MOSFET gate designed for automotive motor drives above 5 kW. (Image sources: Infineon Technologies AG)
The device uses Infineon’s coreless transformer (CT) technology to implement galvanic isolation (Figure 11).
Figure 11: A proprietary coreless transformer is used to provide galvanic isolation, shown illustrated (left) and as constructed (right). (Image sources: Infineon Technologies AG)
This technology has several features. It allows large voltage swings of ±2300 volts or more, offers immunity against negative and positive transients, and features low power losses. In addition, it has an extremely robust signal transfer that is independent of common-mode noise and supports common-mode transit immunity (CMTI) up to 300 volts/ns. Also, its tight propagation delay matching provides tolerance and robustness without variations due to aging, current, and temperature.
The 1EDI3031ASXUMA1 driver supports SiC MOSFETs up to 1200 volts, having rail-to-rail output with 12 A peak current and a typical propagation delay of 60 ns. It has a CMTI of up to 150 V/ns at 1000 volts, and its 10 A integrated active Miller clamp supports unipolar switching.
This particular driver targets traction inverters for electric vehicles (EVs), hybrid EVs (HEVs), and auxiliary inverters for both. For this reason, it has integrated several safety features to support ASIL B(D)-class ratings, as well as product validation according to AEC-Q100. These features include redundant DESAT and OCP; gate and output stage monitoring; shoot-through protection; primary and secondary supply monitoring; and internal supervision. The 8 kV basic insulation meets VDE V 0884-11:2017-01 and is UL 1577 recognized.
Due to its power level and to meet automotive requirements, the 1EDI3031ASXUMA1 driver is much more than a powerful but “dumb” device. In addition to all its safety features, it implements a state diagram to ensure proper functionality (Figure 12). Its “intrusive” diagnostic features provide the ability to enter a “safe state” in case of system failure.
Figure 12: The sophistication and self-checking for the integrity of the 1EDI3031ASXUMA1 gate driver are clearly illustrated by the state diagram of its operating modes. (Image source: Infineon Technologies AG)
Designers working with the 1EDI3031ASXUMA1 can get started quickly with the 1EDI30XXASEVALBOARDTOBO1 evaluation board for the EDI302xAS/1EDI303xAS EiceDRIVER gate-driver family (Figure 13).
Figure 13: The 1EDI30XXASEVALBOARDTOBO1 evaluation board for the EDI302xAS/1EDI303xAS EiceDRIVER gate-driver family allows designers to assess this high-power driver with an associated power device. (Image sources: Infineon Technologies AG)
This versatile evaluation platform features a half-bridge configuration, shown in Figure 14. It allows the mounting of either the HybridPACK DSC IGBT module or a discrete PG-TO247-3 power device.
Figure 14: The 1EDI30XXASEVALBOARDTOBO1 evaluation board implements an isolated half-bridge arrangement and can be used with modules or discrete devices. (Image sources: Infineon Technologies AG)
The detailed datasheet for this evaluation board includes the schematic, the bill of materials, details on how and where to attach the various connections, configuration details, operating sequences, and LED indicator callouts, among many others.
Conclusion
Gate drivers are the critical interface between a low-level, low-power digital processor output and the high-level, high-power, high-current requirements of the gate of a power device such as an Si or SiC MOSFET. Properly matching the driver to the characteristics and requirements of the power device is critical to a successful, reliable switching circuit for power systems such as inverters, motor drives, and lighting controllers. As shown, a broad and deep range of drivers, based on multiple advanced and proprietary technologies and supported by evaluation boards and kits, helps designers ensure an optimum match.
Related Content
- Choose a gate driver for your silicon carbide MOSFET in a few steps
- Every Switch Needs a Driver
- Infineon EiceDRIVERâ„¢ gate driver ICs Selection guide 2022
- Gate Driver ICs: EiceDRIVERâ„¢ gate driver ICs for MOSFETs, IGBTs, SiC MOSFETs and GaN HEMTs
- AN2018-03 Low-side driver with over-current protection and fault/enable 1ED44176N01F Technical description
Disclaimer: The opinions, beliefs, and viewpoints expressed by the various authors and/or forum participants on this website do not necessarily reflect the opinions, beliefs, and viewpoints of DigiKey or official policies of DigiKey.

